beat365在线体育官网成立于2017年,是在2002年成立的西北大学化工学院食品工程系的基础上,汇集西北农林科技大学食品科学与工程、西北大学食品科学与工程、生命科学等相关专业的师资力量组建而成。学院现有二级学科博士点1个,一级学科硕士点1个,二级学科硕士点1个。 学院现有专职教师45人,其中教授9人,副教授21人,讲师15人,100%的教师具有博士学位,80%的教师有海外留学经历。教师队伍中有原国务院学位委员会学科评议组专家1人,享受国务院特殊津贴专家1人,教育部新世纪人才2人,陕西省“三五”人才1人,陕西省科技创新领军人才2人和陕西青年科技奖获得者2人。学院拥有“朱蓓薇院士工作站”、“陕西省食品安全风险识别控制技术研究中心”、“陕西省营养健康食品个性制造工程实验室”、“陕西省食品安全与营养健康创新转化平台”和“陕西省蜂产品工程技术研究中心”、“陕西省天然多糖资源利用工程研究中心”等科研平台...
羊乳营养价值高,具有易消化吸收、低致敏性等优点,是婴幼儿配方奶粉乳基配料的重要来源之一。羊乳含有一系列结构多样的活性寡糖成分,具有促进婴幼儿健康成长发育、调节肠道菌群等作用。成熟羊乳寡糖(GMOs)的含量可达0.25-0.3 g/L,是牛乳寡糖含量的4-10倍,活性寡糖的含量远高于其它动物乳,与母乳寡糖组成接近,有望成为研发母乳化婴幼儿配方食品的新型功能性配料。
王仲孚教授团队多年来围绕山羊乳寡糖研究开展了系列工作,前期基于生物质谱技术定性定量比较了不同泌乳期、不同胎次山羊乳糖蛋白N/O-寡糖组的差异,发现随着泌乳期的延长,糖蛋白N/O-寡糖组的含量呈现先上升后下降的趋势,与游离寡糖的变化趋势呈互补现象;随着胎次的延长,糖蛋白N/O-寡糖组的含量呈上升的趋势(Food Chem. 2021, 16;342:128221;J. Agric. Food Chem. 2020, 68(7): 2174-2182.)。
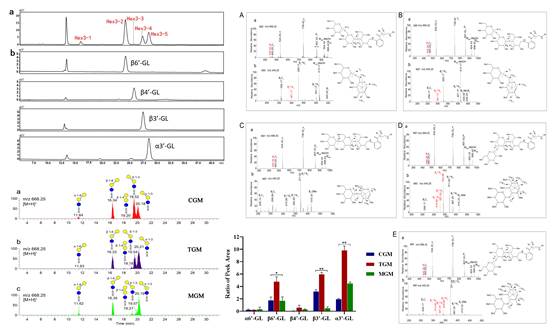
基于前期研究基础,本研究深入开展了山羊乳特征性游离寡糖半乳糖基乳糖的质谱分析研究,建立了一种高灵敏度分离和鉴定羊乳特征性寡糖半乳糖基乳糖异构体的方法,并利用高效液相色谱(HPLC)结合全甲基化分析、多级串联质谱(ESI-MSn)以及在线液质联用等技术定性定量比较了不同泌乳期山羊乳半乳糖基乳糖同分异构体的差异。结果发现,半乳糖基乳糖是羊乳中含量最丰富且具有多种异构体的寡糖结构,分别为:β6’-GL、α6’-GL、β4’-GL、α3’-GL和β3’-GL,其中α6’-GL和β4’-GL是首次发现的山羊乳特征性半乳糖基乳糖结构。经相对定量分析,发现五种半乳糖基乳糖异构体的总含量在过渡乳中最高,β3'-GL是初乳中的主要异构体,α3'-GL是过渡乳和成熟乳中的主要异构体。过渡乳中β3’-GL是初乳的5倍,是成熟乳的2倍,过渡乳中α3’-GL的含量是初乳的2倍,是成熟乳的10倍;经绝对定量分析,发现初乳中β3’-GL含量最丰富为32.31 mg/L,过渡乳和成熟乳中α3’-GL含量最丰富,分别为88.12 mg/L和36.25 mg/L。该结果为深入研究山羊乳半乳糖基乳糖的结构与功能关系奠定基础,对发展以特征性寡糖分子为标志物的羊乳及其制品质量控制体系具有重要意义,为开发以半乳糖基乳糖为配料的功能性食品提供科学依据。
该研究以“Qualitative and quantitative mass spectrometry comparison of characteristic galactosyl lactose isomers from goat milk at different lactation stages”为题发表于乳品科学领域国际著名学术期刊《Journal of Dairy Science》(Q1,Top期刊,全球乳品科学领域期刊排名第一,IF=4.225),王心怡硕士为第一作者,路宇副教授和王仲孚教授为共同通讯作者。该研究获得国家自然科学基金(No. 31972024和31870798)和陕西省创新能力支撑计划和科技创新团队(2020TD-044)资助。
论文链接:https://doi.org/10.3168/jds.2021-21701
上一条:beat365在线体育官网参与主办的第六届食品质量与安全学术研讨会在西安举行 下一条:西安市农产品质量安全检测中心王党党主任一行到beat365在线体育官网调研交流